Case Study
Gastronomie App Flying Service
Digitale Vermittlungsplattform von Personal zur Gastronomie.

Das Projekt
Die Anwendung “Flying Service” dient als Vermittlungs-Schnittstelle zwischen Arbeitsuchenden und der Gastronomie. Hier können Gastronomien alle wichtigen Funktionen wie Personalsuche, Arbeitszeiten, Anmeldung, Abrechnung und Verträge einfach, zentral & schnell abwickeln. Nutzergruppen sind der B2B und B2C Sektor:
B2C: Spontane & junge Generation, welche “schnell” etwas Geld verdienen möchten und zeitlich sowie örtlich flexibel sind.
B2B: Gastronomien mit schwankender Nachfrage oder geplanten Events, welche zusätzliches Personal fordern.
Da im Bereich Gastronomie Stellen teilweise nur sehr schlecht und langsam besetzt werden, bietet sich hier die Nische für eine digitale Lösung.
Meine Rolle
User Flow
UX/UI Design
Prototyp
Design System
Management Design
Zielsetzung
Problemstellung
-
Schnelllebiger Sektor
Kurzfristige Personalausfälle, Krankheiten, Feiern → Personalsuche muss schnell ablaufen
-
Kaum Zeit für Personalsuche
In Gastronomie Sektor bleibt meist wenig Zeit Anzeigen zu schalten und Anfragen auszuwerten
-
Jobbörsen sind meist unflexibel und unspezifisch
Keine Ausrichtung auf die Anforderungen einer Stelle im Gastronomie Sektor und Vertrags-unflexibel

Lösung
-
Eine App mit Ausrichtung auf Schnelligkeit
Fokus Minijob, Zeit und Ort flexibles Stellenangebot
-
Alles wichtige auf einen Blick
Durch eine klare Sektor-Fokussierung konnte die Anwendung für einen klaren User Flow entworfen werden.
-
Automatisiert und Zentral
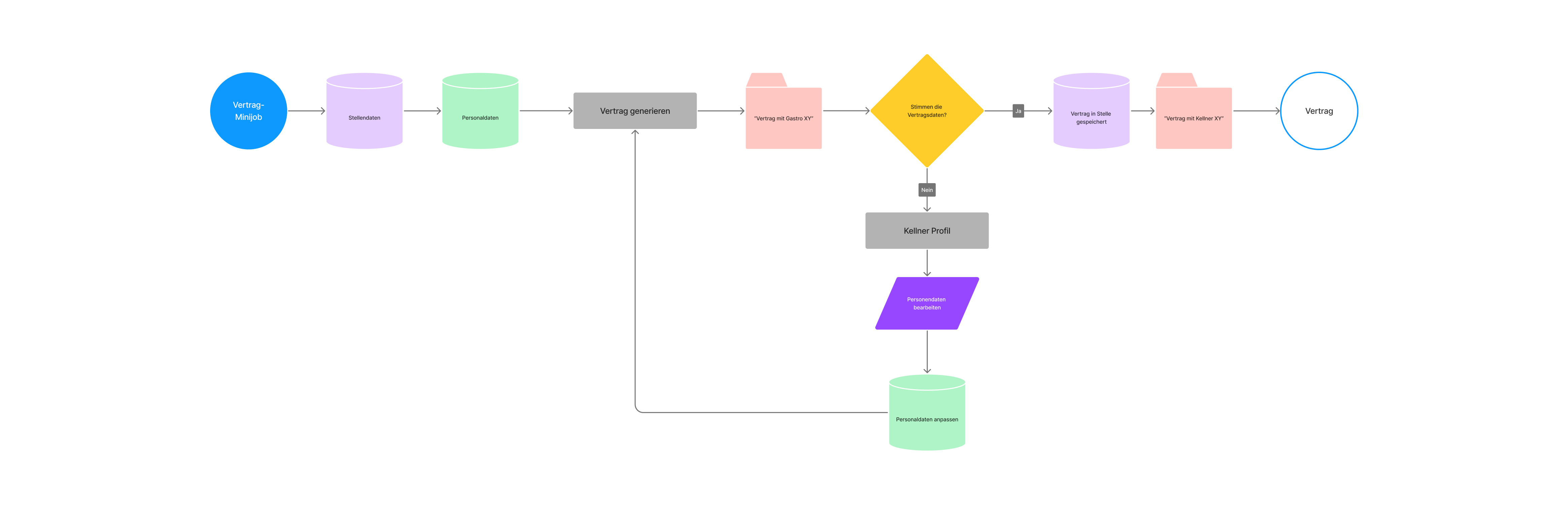
Von der Stellenausschreibung über den Vertragsschluss bis zur Abrechnung - alles an einem digitalen Platz.
B2C Ziele
- Ortsunabhängig, spontan und ungebunden Geld verdienen
- Keine Vorkenntnisse oder Qualifikationen nötig
- Transparent, zentral und sicher
B2B Ziele
- Branchenspezifisch, Abläufe auf Gastro zugeschnitten
- Eine App für alles, zentral und einfach Personal verwalten
- Kurzfristige Personallösung
Flows
Interface
Nutzer Registrieren
Damit die B2C Nutzergruppe einen klaren Eindruck bekommen für was sie sich anmelden, müssen Nutzer nur einen Account anlegen ohne ein ganzes Profil einzurichten. Hier werden die Funktionalitäten gezeigt und schon Stellen ausgeschrieben um einen ersten Eindruck der Nutzung zu bekommen.
Profil einrichten
Um für die Gastronomie Sicherheit zu schaffen, dass Accounts “echte” Menschen sind und keine Fake Account, geht es nach der Registrierung weiter zum Profil einrichten. Hier werden auch die personenbezogenen Daten erhoben, welche später für die Anmeldung bei der Knappschaft wichtig sind.
Entwicklung
System

Neue CI & Interface
Im Laufe des Projektes wurde eine neue CI entwickelt, welche durch den Wein-/ Kork-Farbton besser in den Gastro Bereich passte. Zudem wurden auch weitere Anpassungen der Navigation gemacht, um den Nutzerfluss zu optimieren.
Design System
Als Systemgrundlage wurde Material Design im gestalterischen Bereich und Flutter im technischen Bereich verwendet. Zur klaren Kommunikation und konsistenten Darstellung habe ich auf globale Komponenten und Variablen zurückgegriffen.











